Dovoljno je da na početku imate samo ideju.
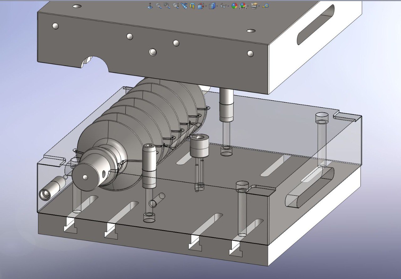
Vašim idejama pristupamo sa velikom pažnjom i izrađujemo tehničke crteže i 3D modele proizvoda na kojima možemo usavršiti Vašu ideju do sitnih detalja. Ukoliko je za Vaš proizvod potreban alat (kalup) vršimo konstrukciju alata i detaljan prikaz izrade proizvoda kroz simulaciju upotrebe alata i u slučaju plastike simulaciju kretanja materijala kroz alat.
Pošaljite nam Vaš upit i uverite se u profesionalnost naših usluga.








